Kennst du draw.io, das Diagramming-Tool für Confluence und Jira? Es gehört zu den am häufigsten installierten und bestbewerteten Apps auf dem Atlassian Marketplace und hat – wie jede gute Software – eine richtige “Fangemeinde”. In unserer Artikelreihe “I 🧡 draw.io” berichten Leute, warum sie draw.io lieben und welche Features sie besonders schätzen. Und einige dieser Funktionen beleuchten wir etwas näher.
Wenn du dich für echte Geheimtipps aus der Praxis für die Praxis interessierst, empfehlen wir dir, draw.io auf Social Media zu folgen – hier findest du ebenfalls häufig hilfreiche Tipps und Tricks!
Alles im Fluss? Wie Diagramme helfen können!
Artikelserie gehen wir auf Fluss- und Prozessdiagramme ein. Stelle dir ein komplexes Projekt, wie den Bau einer neuen Autobahnbrücke, vor. Daran sind sehr viele Akteure beteiligt, es erfordert eine Menge Kommunikation, Material, Abstimmung … Und geht irgendwo etwas schief, hat das fast immer Auswirkungen auf das gesamte Projekt.
Daher sind begleitende Visualisierungen für Projekte letztlich immer eine gute Idee. Sie machen potenzielle Flaschenhälse oder Risiken sichtbar und ermöglichen es, für alle nur denkbaren Planänderungen vorab alternative Routen zu entwickeln. Kein Wunder also, dass viele Teams das Tool in Verbindung mit Confluence nutzen, um Prozess- oder Flussdiagramme im Zuge ihrer Projekte zu erstellen. Einer unserer User, Vishnu Anilkumar, schrieb in seiner Rezension:
“Flussdiagramme, Karten, schnelle Mock-ups, draw.io kann alles. Ich liebe es! Vielen Dank an das draw.io-Team, dass ihr ein solches Tool zur Verfügung stellt.”
Das tun wir natürlich gerne! Damit du und dein Team bessere Prozessdiagramme erstellen könnt – unabhängig davon, ob es bei euch um Brückenbau, Softwareentwicklung oder einen anderen Einsatzbereich geht – findest du in diesem und den weiteren Artikeln einige unserer besten Tipps dafür. Alternativ kannst du natürlich auch direkt loslegen und unsere App ausprobieren – hier geht’s zu draw.io auf dem Atlassian Marketplace!
Flussdiagramme und Prozessdiagramme in Confluence
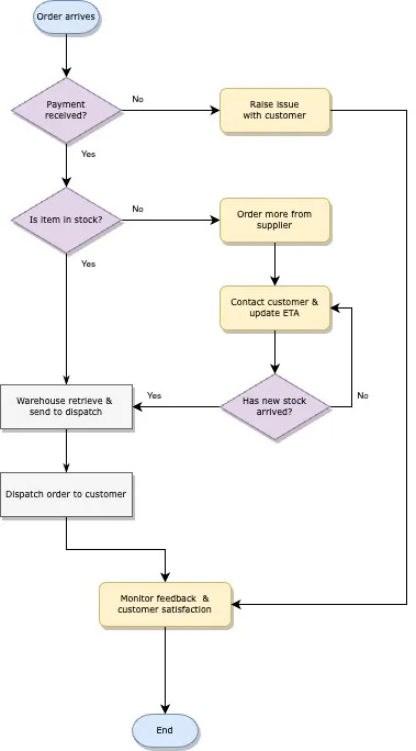
Wie unser Freund Vishnu weiß, ist das Flussdiagramm (engl. Flowchart) eines der wichtigsten Elemente eines jeden Entwicklungsprozesses oder Projekts. Es definiert eindeutig die Start- und Endpunkte eines Vorhabens. Von HR-Prozessen bis hin zu Krisenmanagement-Diagrammen müssen Teams alle nur denkbaren Arten von Flussdiagrammen erstellen. Sie sind ein grundlegendes Element der visuellen Kommunikation.
draw.io hat erkannt, wie wichtig Flowcharts sind. Deshalb haben wir die Flowchart-Objektbibliothek für die populärsten Anwendungsfälle ausgelegt. Und hier sind noch ein paar essenzielle Aspekte, die du beachten solltest, um richtig gute Flussdiagramme aufzubauen:
“#1: Entwirf das Diagramm mit Blick auf den Fluss”
Nicht alle Teammitglieder sind in ein Projekt so tief involviert wie du. Denke daher insbesondere an diejenigen, die mit dem Thema nicht vertraut sind, und skizziere einen klaren und prägnanten Entscheidungspfad, dem andere leicht folgen können. Um bei der Brücke zu bleiben: Auch die Baustellenleitung muss verstehen können, wann welcher Zulieferer anliefert und welche Geräte wann vor Ort sein müssen.

“#2: Setze auf Konsistenz”
Ja, wenn man viele Werkzeuge zur Verfügung hat kommt man in Versuchung, einfach alles einmal einzusetzen (wenn du die Anfänge animierter Präsentationen miterleben durftest bist du vielleicht ab und an mit Präsentationen konfrontiert worden, bei denen jede Folie mit irgendeiner Animation ausgestattet war. Manchmal auch mit mehreren …). Doch ob Farben, Art des Anwendungsfalles, Verbindungslinien, Abstände – entwickle einen Stil und bleibe dabei. Diagramme, in denen alles vermischt wird, sehen nie gut aus. Schlimmer noch: Sie können (siehe rechtes Bild) vom eigentlichen Thema ablenken.

“#3: Logisch denken”
Jeder Vorgang oder jede Aufgabe hat in der Regel eine definierte Abfolge von klar gekennzeichneten Entscheidungen und Ereignissen. Beim Brückenbau müssen also zunächst einmal die alte Brücke abgerissen, die Trümmer beseitigt, die Baustelle hergerichtet werden usw. Ein gutes Diagramm wird dies wiedergeben – in logischer und deutlich erkennbarer Form.

Erzähle uns, wofür du draw.io nutzt!
Wie sieht es bei dir aus – wofür hat dein Team unsere App genutzt? Arbeitet ihr mit Flowcharts oder anderen Diagrammen, die euch im Arbeitsalltag helfen? Wir freuen uns, wenn du es uns mitteilen würdest! Kontaktiere uns gerne via Social Media. Denn: Je mehr Anwendungsfälle wir kennen, umso besser können wir zukünftige Features von draw.io darauf zuschneiden. Wenn du noch mehr über draw.io wissen willst, legen wir dir einen Blick auf die Website zum Produkt ans Herz.
Wir entwickeln draw.io kontinuierlich weiter
Jede einzelne Funktion in draw.io ist sorgfältig durchdacht. Es ist mehr als nur eine Software. Es ist ein Werkzeug, das entwickelt wurde, um echten Menschen zu helfen, in realen Szenarien zusammenzuarbeiten. Unsere Aufgabe ist es, euch die Arbeit zu erleichtern; das ist draw.io.
Tutorials und andere Tipps gibt es auch in Form von Videos auf unserem YouTube-Kanal. In unserer One-Stop-Tutorial-Bibliothek findest du zudem interaktive Tutorials und Schritt-für-Schritt-Anleitungen.
Du willst tiefer einsteigen? Dann buche einfach eine kostenlose und unverbindliche Demo und finde heraus, wie draw.io den Arbeitsalltag einfacher und produktiver machen kann – nicht nur deinen, sondern den deines gesamten Teams.
Und nun: Happy Diagramming!
Weiterführende Infos
- Ein echter Kassenschlager: Unser Diagramming-Tool draw.io oder warum gute Tools kein Vermögen kosten sollten
- Diagramme in Confluence Cloud bearbeiten: Live-Zusammenarbeit dank des neuen Features von draw.io
- Mehr als ein reines Diagramming-Tool: draw.io goes Whiteboard!
- draw.io für Confluence oder: Wie ein paar Striche, Kreise und Co. deine Teamarbeit verbessern können
- Wie du mit Diagrammen produktiver wirst – das draw.io-Whitepaper “Improve Productivity” macht’s möglich