Was ist das C4-Modell?
Was ist das von Simon Brown entwickelte C4-Modell? Kurz gesagt: Das C4-Modell ist ein hierarchisches Framework zur Visualisierung und Dokumentation von Softwarearchitektur mit vier Ebenen: Context, Container, Component und Code. Doch was genau steckt dahinter?
Mit diesem Modell können Teams klare „Landkarten” ihres Codes erstellen – von einer übergeordneten Systemübersicht bis hin zu detaillierten Implementierungsaspekten.
Kostenlos testen
Das C4-Modell ist eine grafische Notationstechnik, mit der sich Softwarearchitektur auf einfache und konsistente Weise darstellen lässt. Sowohl Softwareentwicklungsteams als auch technische und nicht-technische Stakeholder*innen nutzen es und helfen dabei, die Kommunikationslücke zwischen technischen Details wie UML und optisch ansprechenden, aber inhaltlich wenig aussagekräftigen Diagrammen zu schließen.
C4-Modell-Anwendungsfälle in der Softwarearchitektur
Die zentralen Anwendungsfälle des C4-Modells sind:
- kollaborative Design-Sessions
- reibungsloses Onboarding neuer Mitarbeitender
- detaillierte Architektur-Reviews
- wichtige Aktivitäten wie Risikoidentifikation (z. B. im Risk-Storming) und Threat Modeling
Was dich in diesem C4-Modell-Beitrag erwartet
In diesem Blogpost werfen wir einen kurzen Blick auf jede Diagrammart des C4-Modells – mit Beispielen, die in draw.io für Confluence mithilfe der C4-Shape-Bibliothek erstellt wurden. Konkret schauen wir uns Folgendes an:
- Level 1: Context Diagram (Systemkontextdiagramm)
- Level 2: Container Diagram (Container-Diagramm)
- Level 3: Component Diagram (Komponentendiagramm)
- Level 4: Code Diagram (Code-Diagramm)
- die C4-Shape-Bibliothek in draw.io und wie du sie aktivierst
- unsere wichtigsten Tipps für den Aufbau von C4-Modell-Diagrammen in draw.io
Level 1: System Context Diagram einfach erklärt
Dies ist die oberste und abstrakteste Übersicht, die das „große Ganze” zeigt. Das Diagramm stellt dar, wie das System mit anderen Usern und Softwaresystemen zusammenhängt. So wird klar, was zum betrachteten System gehört und was außerhalb des Scopes liegt – insbesondere in der Kommunikation mit nicht-technischen Stakeholder*innen.
Abbildung 1: C4 System Context Diagram
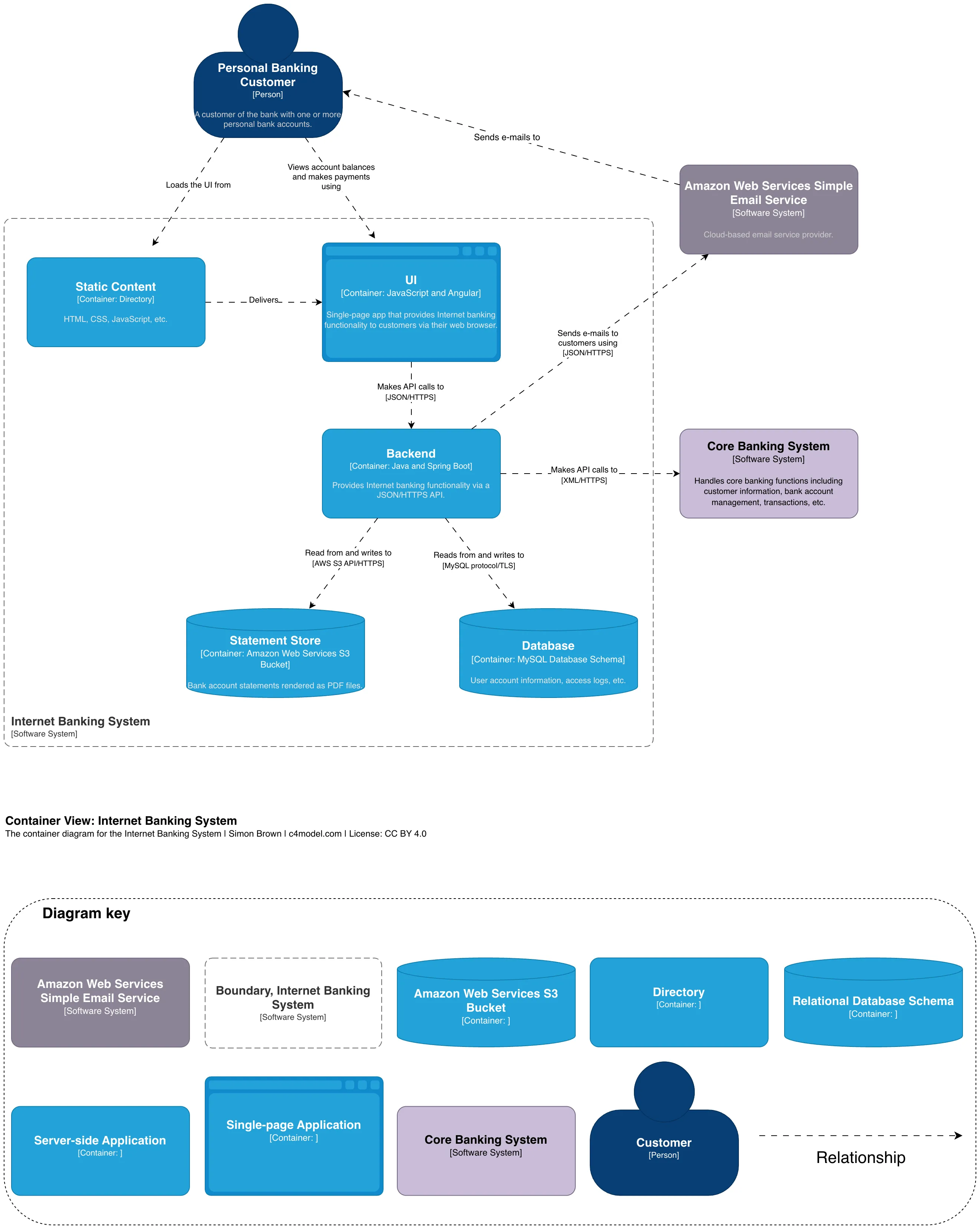
Level 2: Container Diagram im C4-Modell
Das Container Diagram zeigt die zentralen Technologieentscheidungen und die Verteilung der Verantwortlichkeiten innerhalb des Systems. Es stellt dar, wie Anwendungen, Datenbanken und andere Container miteinander interagieren, und dient sowohl Entwickler*innen als auch dem Betrieb als wichtige Referenz.
Abbildung 2: C4 Container Diagram
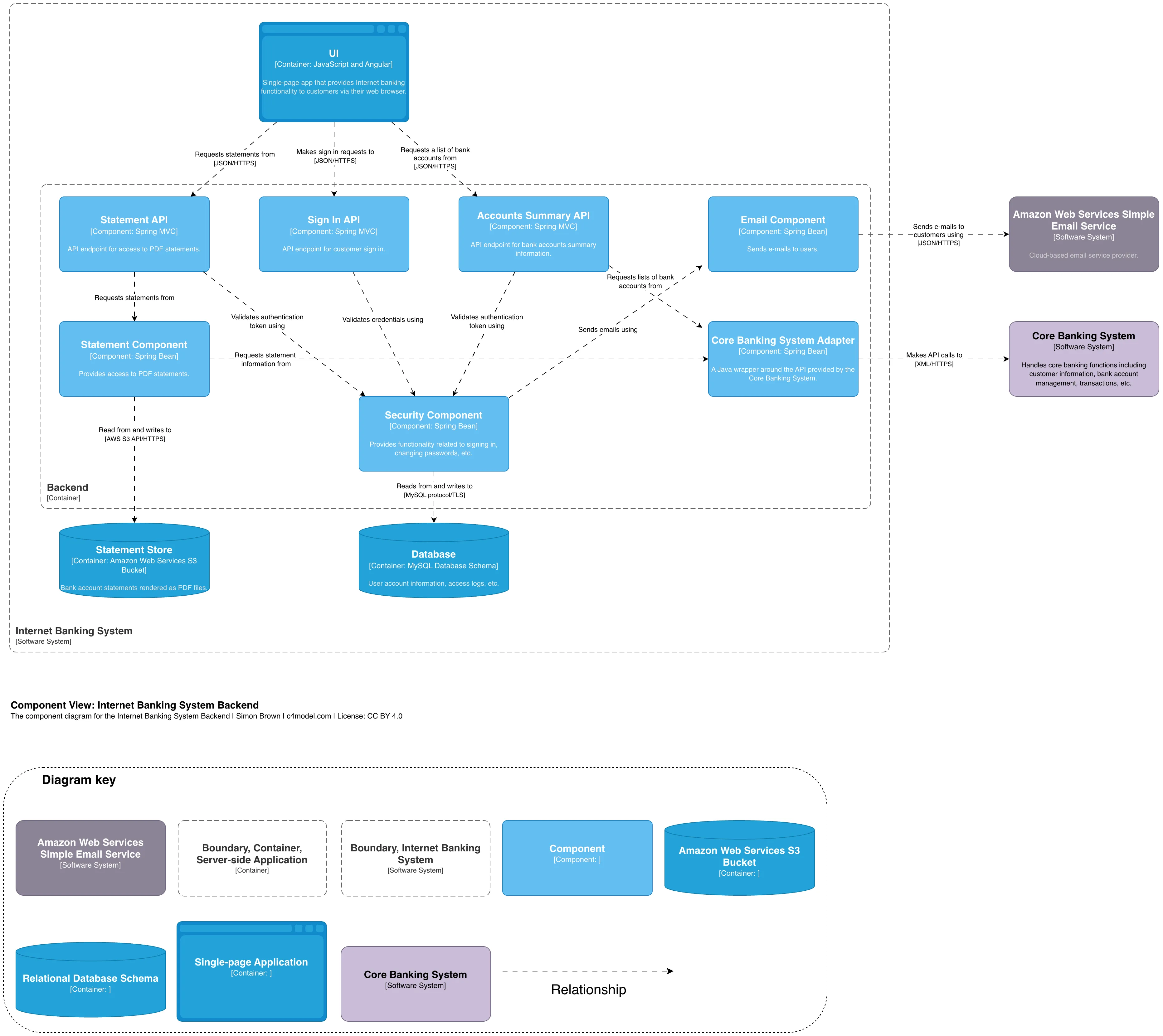
Level 3: Component Diagram für detaillierte Container-Strukturen
Das Component Diagram konzentriert sich auf einen einzelnen Container und beschreibt die wichtigsten strukturellen Bausteine (Komponenten) innerhalb dieses Containers. Es zeigt die Verantwortlichkeiten der einzelnen Komponenten sowie ihre internen Interaktionen. An diesem Punkt wird die Dokumentation besonders konkret und praxisnah für Entwickler*innen und Architekt*innen, die Code schreiben oder überprüfen.
Abbildung 3: C4 Component Diagram
Level 4: Code Diagram für Implementierungsdetails
Das Code Diagram, auch Level-4-Diagramm genannt, ist eine optionale und sehr detaillierte Ebene. Es zeigt, wie eine einzelne Komponente im Code umgesetzt ist. Das Code Diagram kann dargestellt werden als:
- UML-Klassendiagramm (der häufigste Fall)
- Entity-Relationship-Diagramm (ERD)
- UML-Sequenzdiagramm (zur Darstellung des Laufzeitverhaltens)
Da diese Ebene häufig konkrete Implementierungsdetails abbildet, wird sie idealerweise automatisch von spezialisierter Software erzeugt – etwa von IDEs (Integrated Development Environments) wie Visual Studio oder IntelliJ IDEA oder von Tools wie Structurizr oder PlantUML, die Diagramme direkt aus dem Code generieren.
Dieses Diagrammlevel empfiehlt sich nur für besonders wichtige oder komplexe Komponenten, um zusätzlichen und unnötigen Dokumentationsaufwand zu vermeiden.
C4-Modell in draw.io richtig erstellen: Unsere wichtigsten Tipps
C4-Shape-Bibliothek in draw.io aktivieren
draw.io bietet eine eigene C4-Shape-Bibliothek mit allen Elementen, die du für den Aufbau dieser Diagramme benötigst. Zusätzlich stehen dir die Shape-Bibliotheken für Entity Relation, UML und UML 2.5 zur Verfügung, wenn du detailliertere oder technischere Diagramme erstellen möchtest.
So greifst du auf die C4-Shape-Bibliothek zu:
- Klicke unten im linken Seitenmenü auf + Mehr Shapes.
- Wähle unter der Kategorie Software die C4-Shape-Bibliothek aus (bei Bedarf zusätzlich Entity Relation, UML und/oder UML 2.5).
- Klicke auf Anwenden.


Metadaten in C4-Shapes in draw.io hinzufügen
draw.io ermöglicht es dir, Shapes mit Metadaten zu ergänzen. So bleiben deine Diagramme übersichtlich, während du bei Bedarf zusätzliche Informationen ergänzen kannst.
C4-Shapes in draw.io enthalten dafür spezielle Felder. So gehst du vor:
- Doppelklicke auf ein Shape.
- Fülle die entsprechenden Felder aus.
- Klicke auf Anwenden.
- Fahre anschließend mit der Maus über das Shape, um die Metadaten anzuzeigen.

C4-Modell mit der Multipage-Funktion strukturieren
Wenn du dein C4-Modell erstellst, kannst du mithilfe der Multipage-Funktion von draw.io alle Abstraktionsebenen an einem zentralen Ort organisieren und sauber voneinander trennen.

Du kannst zusätzlich die Ebenen-Funktion nutzen, um dein Diagramm schrittweise aufzubauen. So können Betrachter*innen bei Bedarf zusätzlichen Kontext ein- oder ausblenden.
Weitere Informationen zu mehrseitigen Diagrammen und der Ebenen-Funktion – am Beispiel von Datenflussdiagrammen – findest du im Beitrag „ Hierarchische draw.io Datenflussdiagramme – go with the flow”.
Zwischen Diagrammseiten in Confluence einfach navigieren
C4-Modell in draw.io für Confluence umsetzen und sicher dokumentieren
Das C4-Modell liefert die notwendige Struktur, um die Komplexität moderner Softwarearchitektur verständlich zu gliedern. Wenn du jede Ebene des C4-Modells in einem mehrseitigen Diagramm in draw.io für Confluence abbildest, entsteht eine hierarchische „Landkarte” deines Codes. So sind alle Beteiligten – von nicht-technischen Stakeholder*innen bis hin zu Entwickler*innen – auf dem gleichen Stand und können gezielt auf die Detailtiefe zugreifen, die sie benötigen.
Erstellst du diese Diagramme in draw.io für Confluence, bleiben deine Inhalte geschützt: Die Daten werden ausschließlich zwischen deinem Browser und den Atlassian-Servern übertragen. Dritte – auch nicht draw.io – erhalten keinen Zugriff auf diese Daten. Sollten unerwünschte Änderungen vorgenommen werden, kannst du über die Versionshistorie von Confluence oder die Revisionshistorie von draw.io die Confluence-Seite, das Diagramm oder beides auf eine frühere Version zurücksetzen ( mehr erfahren).
Mit einer eigenen C4-Shape-Bibliothek, individuellen Metadatenoptionen und der direkten Einbettung deines C4-Modells in eine Confluence-Seite bleibt deine Architektur genau dort, wo sie hingehört – sicher gespeichert in deiner zentralen Dokumentationsquelle.
Alle Abbildungen (Abbildung 1 bis Abbildung 3) basieren auf Diagrammen des von Simon Brown entwickelten C4-Modells, wurden angepasst und stehen unter der Lizenz CC BY 4.0. Quelle: c4model.com.
Möchtest du tiefer in die Welt von draw.io eintauchen? Über unsere Linktr.ee-Seite kannst du uns auf Social Media folgen, sehen, wie andere draw.io einsetzen, und hilfreiche Tipps entdecken.
Du nutzt draw.io noch nicht? Dann starte deine kostenlose 30-Tage-Testphase oder buche eine unverbindliche Demo mit unserem Customer-Success-Team und erfahre, wie draw.io die Zusammenarbeit in deinem Unternehmen einfacher und produktiver machen kann.
Happy diagramming!
Demo ansehen